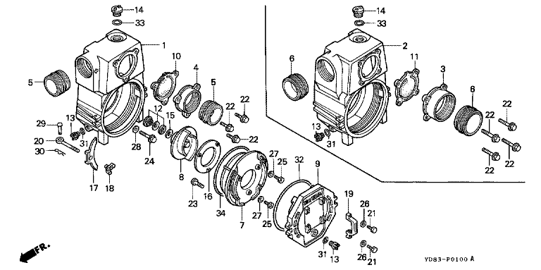
GEHAEUSE/FLUEGELRAD

Ersatzteile für Honda Wasserpumpen WT-D30 FL (Rahmennr. 1000001 - ) Baugruppe GEHAEUSE/FLUEGELRAD

Zeichnung

Sollten Sie Fragen zu einem Ersatzteil vom Honda Wasserpumpen WT-D30 FL (Rahmennr. 1000001 - ) haben, können Sie uns gerne eine E-Mail (mit einem Foto vom Typenschild Ihres Gerätes) schreiben oder eine Ersatzteilanfrage stellen.

Folgende Ersatzteile für Honda Wasserpumpen WT-D30 FL (Rahmennr. 1000001 - ) können Sie hier bestellen:
Artikel 1 - 24 von 24

141,74 € *
Lieferzeit: 2 - 10 Werktage

Artikel 1 - 24 von 24