12/2013 - 09/2014

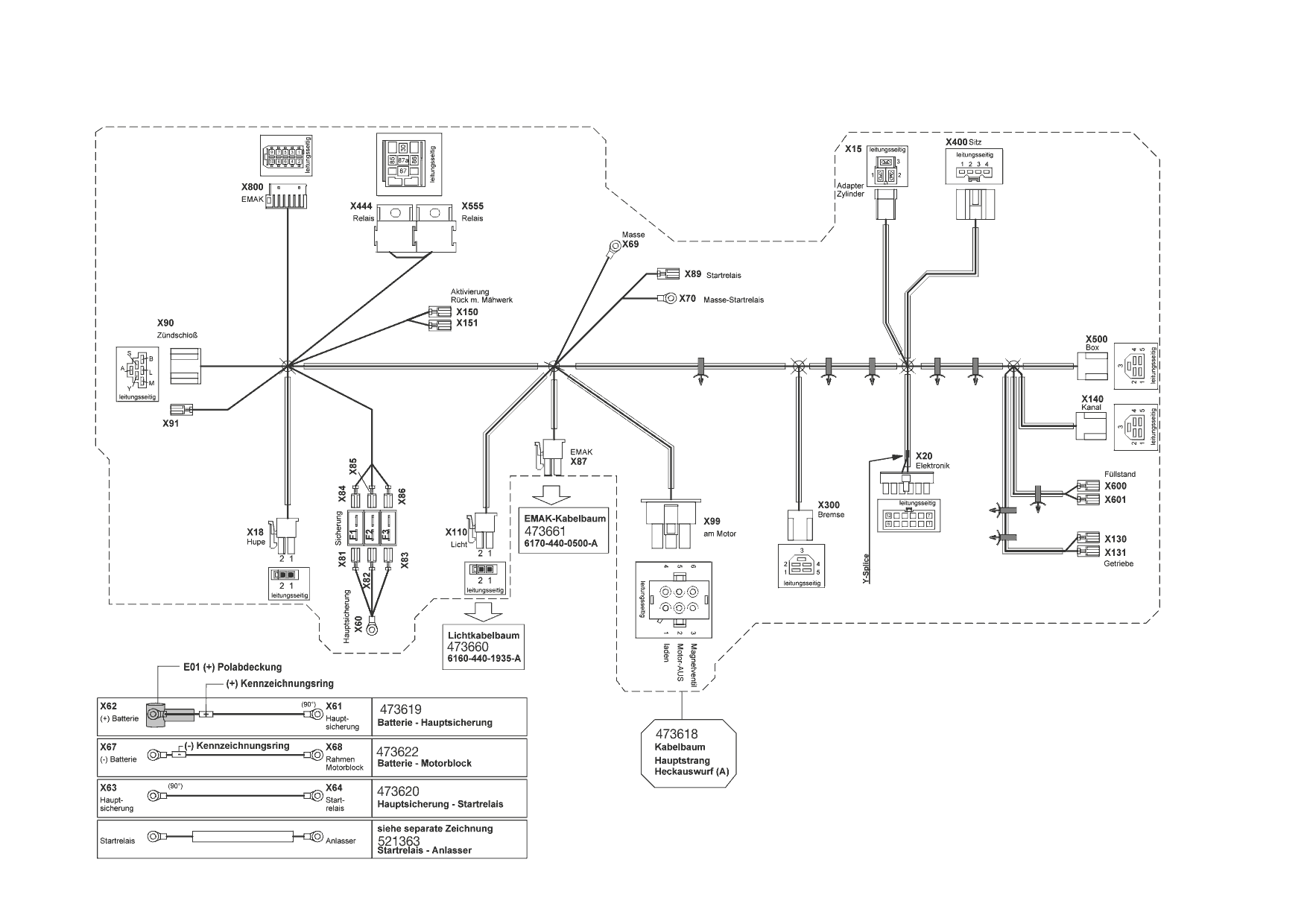
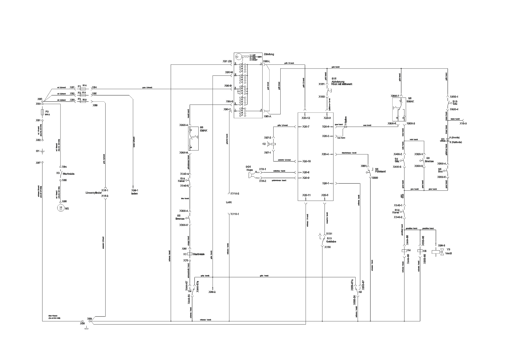
Zeichnung Powerline Rasentraktor T 16-95.4 HD V2 (119349) 12/2013 - 09/2014:

Zeichnung 1
Zeichnung 2
Zeichnung 3
Zeichnung 4
Zeichnung 5
Zeichnung 5
Zeichnung 5
Zeichnung 5
Zeichnung 5
Zeichnung 5
Zeichnung 5

Sollten Sie Fragen zu einem Ersatzteil haben, können Sie uns gerne eine Ersatzteilanfrage stellen.

Hier finden Sie alle Ersatzteile für Powerline Rasentraktor T 16-95.4 HD V2 (119349) 12/2013 - 09/2014:
Artikel 1 - 10 von 393