05/2016 - 09/2016

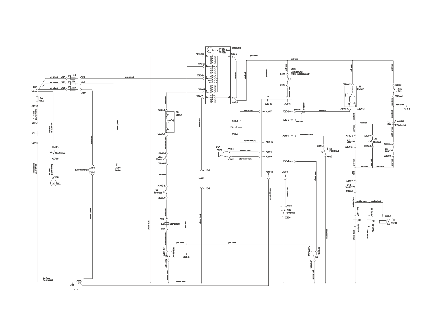
Zeichnung Powerline Rasentraktor T 16-105.4 HD V2 (119351) 05/2016 - 09/2016:

Zeichnung 1
Zeichnung 2
Zeichnung 3
Zeichnung 4
Zeichnung 5
Zeichnung 5
Zeichnung 5
Zeichnung 5
Zeichnung 5
Zeichnung 5
Zeichnung 5

Sollten Sie Fragen zu einem Ersatzteil haben, können Sie uns gerne eine Ersatzteilanfrage stellen.

Hier finden Sie alle Ersatzteile für Powerline Rasentraktor T 16-105.4 HD V2 (119351) 05/2016 - 09/2016:
Artikel 1 - 20 von 443